川崎市条例評価

全1396本

川崎市個人情報の保護に関する法律施行細則

読み: かわさきしこじんじょうほうのほごにかんするほうりつしこうさいそく (確度: 0.95)
所管部署(推定): 総務企画局コンプライアンス推進・行政情報管理部行政情報課 (確度: 0.92)
AI評価日時: 2026-02-18 17:09:00 (Model: claude-opus-4-6)
A_法定必須_維持前提 上位法参照あり手数料規定あり
必要度 (1-100)
85 (高)
財政負担 (1.0-5.0)
1 (軽)
規制負担 (1.0-5.0)
2
政策効果 (1.0-5.0)
4 (高)
判定理由
個人情報保護法(令和3年改正後)の施行に伴い、川崎市が条例と併せて定めた施行細則であり、届出様式・通知様式・開示実施方法等の事務手続を規定する法定必須の規則である。上位法の委任に基づく技術的・手続的規定が大半を占め、理念条項や精神的規定は含まれない。実務直結型の規則として維持前提だが、様式数の膨大さと旧媒体規定の陳腐化は効率化対象。
川崎市個人情報の保護に関する法律施行細則
令和5年3月31日規則第13号 (2023-03-31)
○川崎市個人情報の保護に関する法律施行細則
令和5年3月31日規則第13号
川崎市個人情報の保護に関する法律施行細則
(趣旨)
第1条 個人情報の保護に関する法律(平成15年法律第57号。以下「法」という。)の施行については、法、個人情報の保護に関する法律施行令(平成15年政令第507号。以下「政令」という。)、個人情報の保護に関する法律施行規則(平成28年個人情報保護委員会規則第3号。以下「個人情報保護委員会規則」という。)、川崎市個人情報の保護に関する法律施行条例(令和4年川崎市条例第76号。以下「条例」という。)その他別に定めるもののほか、この規則の定めるところによる。
(用語)
第2条 この規則で使用する用語の意義は、法、政令、個人情報保護委員会規則及び条例で使用する用語の例による。
(保有個人情報等管理責任者)
第3条 条例第3条に規定する保有個人情報等管理責任者は、次に掲げる者をもって充てる。
(1) 川崎市事務分掌規則(昭和47年川崎市規則第19号)第1条に規定する課及びセンターの長(課を置かない部及び室にあっては、担当課長とする。)
(2) 市民オンブズマン事務局の担当課長
(3) 市税事務所、中央卸売市場、区役所、看護大学及び会計室の課の長(区役所地域みまもり支援センター(福祉事務所・保健所支所)(課を除く。)及び区役所道路公園センターにあっては担当課長とし、区役所支所、区役所出張所及び市税事務所分室にあってはこれらの長とする。)
(4) 川崎市事業所事務分掌規則(昭和51年川崎市規則第39号)別表第1に規定する第1類の事業所の課の長(課を置かない事業所で、副所長を置くものにあっては当該副所長とし、副所長を置かないものにあっては担当課長とする。)
(5) 川崎市事業所事務分掌規則別表第1に規定する第2類の事業所及び児童相談所の長(岡本太郎美術館にあっては副館長とし、南部児童相談所にあっては南部児童相談所の課の長とする。)
(6) 前各号に掲げる者のほか、市長が必要と認める者
(漏えい等の報告等)
第4条 実施機関は、法第68条第1項に規定する個人情報保護委員会規則で定めるものが生じたときは、速やかに、当該事態に関する個人情報保護委員会規則第44条第1項各号に掲げる事項(報告をしようとする時点において把握しているものに限る。)を市長に報告しなければならない。
2 実施機関は、前項の規定による報告を行った場合において、当該事態を知った日から20日以内(当該事態が個人情報保護委員会規則第43条第3号に該当する場合にあっては、50日以内)に、当該事態に関する個人情報保護委員会規則第44条第1項各号に掲げる事項を市長に報告しなければならない。ただし、当該事項の内容が前項の規定による報告の内容に比して変更がない場合は、この限りでない。
3 前2項の規定による報告は、保有個人情報漏えい等報告書(第1号様式)により行うものとする。
4 法第68条第2項の規定による通知は、実施機関が行うものとする。
(利用及び提供に係る届出等)
第5条 条例第4条第1項の規定による届出は、保有個人情報目的外利用等届出書(第2号様式)により行うものとする。
2 条例第4条第2項の規定による公表は、告示により行うものとする。
(個人情報ファイルの届出)
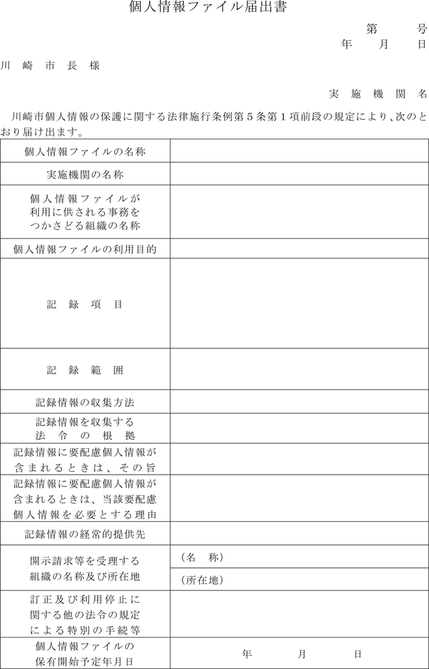
第6条 条例第5条第1項前段の規定による届出は、個人情報ファイル届出書(第3号様式)により行うものとする。
2 条例第5条第1項後段の規定による届出は、個人情報ファイル(変更)届出書(第4号様式)により行うものとする。
3 条例第5条第1項第4号に規定する規則で定める事項は、次に掲げる事項とする。
(1) 記録情報を収集する法令の根拠
(2) 法第60条第2項第1号に係る個人情報ファイル又は同項第2号に係る個人情報ファイルの別
(3) 法第60条第2項第1号に係る個人情報ファイルについて、政令第21条第7項に規定する個人情報ファイルがあるときは、その旨
(4) 個人情報ファイルを構成する保有個人情報の本人の数
(5) 法第74条第2項第1号から第3号まで、第8号又は第10号のいずれかに該当する個人情報ファイルであるときは、その旨
(6) 法第60条第3項各号のいずれにも該当する個人情報ファイルであると認めるときは、法第110条各号に掲げる事項
(7) 行政機関等匿名加工情報を作成したときは、法第117条各号に掲げる事項
(8) その他市長が必要と認める事項
4 条例第5条第2項の規定による届出は、個人情報ファイル(保有終了・法第74条第2項第9号該当)届出書(第5号様式)により行うものとする。
(保有個人情報業務開始の届出等)
第7条 条例第6条第1項に規定する規則で定めるものは、次に掲げる保有個人情報とする。
(1) 専ら試験的な電子計算機処理の用に供するためのもの
(2) 1年以内に消去することとなる保有個人情報のみを記録するもの
(3) 資料その他の物品若しくは金銭の送付又は業務上必要な連絡のために利用する保有個人情報であって、送付又は連絡の相手方の氏名、住所その他の送付又は連絡に必要な事項のみを記録するもの
2 条例第6条第1項前段の規定による届出は、保有個人情報業務届出書(第6号様式)により行うものとする。
3 条例第6条第1項後段の規定による届出は、保有個人情報業務(変更)届出書(第7号様式)により行うものとする。
4 条例第6条第1項第7号に規定する規則で定める事項は、次に掲げる事項とする。
(1) 業務を担当する組織の名称
(2) 個人情報を収集する法令の根拠
(3) 業務の開始の予定年月日
(4) 個人情報の収集方法
(5) 保有個人情報の記録媒体
(6) その他市長が必要と認める事項
5 条例第6条第2項の規定による届出は、保有個人情報業務(業務廃止・法第74条第2項第9号非該当)届出書(第8号様式)により行うものとする。
6 条例第6条第4項の規定による公表は、遅滞なく、同条第1項及び第2項の規定による届出に係る事項を記載した書類を総務企画局コンプライアンス推進・行政情報管理部行政情報課に備えて置き一般の閲覧に供するとともに、インターネットの利用その他の情報通信の技術を利用する方法により行うものとする。
(電子計算機の接続に係る届出)
第8条 条例第7条第1項の規定による届出は、電子計算機接続届出書(第9号様式)により行うものとする。
2 実施機関は、条例第7条第1項の規定による届出に係る電子計算機の接続をやめようとするとき、又は同項の規定により届け出た事項を変更しようとするときは、あらかじめ、電子計算機接続(接続終了・変更)届出書(第10号様式)により、その旨を市長に届け出るものとする。
(開示請求の方法等)
第9条 開示請求書は、保有個人情報開示請求書(第11号様式)又は法第77条第1項各号に掲げる事項を記載した書面によるものとし、次に掲げる方法により、市長に提出するものとする。
(1) 直接提出して行う方法
(2) 送付して行う方法
2 条例第8条に規定する実施機関が定める事項は、開示請求者の連絡先とする。
3 市長は、第1項第2号に掲げる方法による開示請求があった場合又は法第76条第2項の規定による開示請求があった場合には、開示請求者に対し、速やかに当該開示請求の事実の確認を行うものとする。ただし、精神上の障害による事理を弁識する能力の欠如により当該開示請求者に当該確認を行うことが困難である場合その他市長が当該開示請求の事実の確認を行う必要がないと認める場合は、この限りでない。
(開示決定等の通知)
第10条 法第82条第1項の規定による通知は、保有個人情報開示決定通知書(第12号様式)により行うものとする。
2 法第82条第2項の規定による通知は、保有個人情報の開示をしない旨の決定通知書(第13号様式)により行うものとする。
(開示決定等の期限の延長の通知)
第11条 条例第10条第2項の規定による通知は、保有個人情報開示決定等期限延長通知書(第14号様式)により行うものとする。
(開示決定等の期限の特例の通知)
第12条 条例第11条の規定による通知は、保有個人情報開示決定等期限特例延長通知書(第15号様式)により行うものとする。
(開示請求に係る事案の移送の通知)
第13条 法第85条第1項の規定による通知は、保有個人情報開示請求事案移送通知書(第16号様式)により行うものとする。
(意見照会等)
第14条 法第86条第1項の規定による通知は、第三者意見照会書(法第86条第1項適用)(第17号様式)により行うものとする。ただし、市長が書面により行う必要がないと認めるときは、この限りでない。
2 法第86条第2項の規定による通知は、第三者意見照会書(法第86条第2項適用)(第18号様式)により行うものとする。
3 法第86条第1項及び第2項に規定する意見書は、保有個人情報開示決定等意見書(第19号様式)によるものとする。
4 法第86条第3項の規定による通知は、保有個人情報の開示に関する通知書(第20号様式)により行うものとする。
(開示の実施の方法)
第15条 次の各号に掲げる文書又は図画の閲覧の方法は、当該各号に定める方法とする。ただし、当該各号に定める方法により難いときは、市長が適当と認める方法により行うことができる。
(1) 文書又は図画(次号から第4号まで又は第4項に該当するものを除く。) 当該文書又は図画(法第87条第1項ただし書の規定が適用される場合にあっては、次項第1号アに規定するもの)の閲覧
(2) マイクロフィルム 当該マイクロフィルムを専用機器により映写したものの閲覧。ただし、これにより難い場合にあっては、当該マイクロフィルムを日本産業規格A列1番(以下「A1判」という。)以下の大きさの用紙に印刷したものの閲覧
(3) 写真フィルム 当該写真フィルムを印画紙(縦89ミリメートル、横127ミリメートルのもの又は縦203ミリメートル、横254ミリメートルのものに限る。以下同じ。)に印画したものの閲覧
(4) スライド(第5項に規定する場合におけるものを除く。次項第4号において同じ。) 当該スライドを専用機器により映写したものの閲覧
2 次の各号に掲げる文書又は図画の写しの交付の方法は、当該各号に定める方法とする。ただし、当該各号に定める方法により難いときは、市長が適当と認める方法により行うことができる。
(1) 文書又は図画(次号から第4号まで又は第4項に該当するものを除く。) 次に掲げる方法(イ及びウに掲げる方法にあっては当該文書又は図画の保存に支障を生ずるおそれがなく、かつ、市長がその保有する処理装置及びプログラム(電子計算機に対する指令であって、一の結果を得ることができるように組み合わされたものをいう。以下同じ。)により当該文書又は図画の開示を実施することができる場合に限る。)
ア 当該文書又は図画を複写機により日本産業規格A列3番(以下「A3判」という。)以下の大きさの用紙に複写したものの交付(イに掲げる方法に該当するものを除く。)。ただし、これにより難い場合にあっては、当該文書若しくは図画を複写機によりA1判若しくは日本産業規格A列2番(以下「A2判」という。)の用紙に複写したものの交付(イに掲げる方法に該当するものを除く。)又は当該文書若しくは図画を撮影した写真フィルムを印画紙に印画したものの交付
イ 当該文書又は図画を複写機により用紙にカラーで複写したものの交付
ウ 当該文書又は図画をスキャナにより読み取ってできた電磁的記録を光ディスク(日本産業規格X0606及びX6281又はX6241に適合する直径120ミリメートルの光ディスクの再生装置で再生することが可能なものに限る。次項第3号オにおいて同じ。)に複写したものの交付
(2) マイクロフィルム 当該マイクロフィルムを日本産業規格A列4番の用紙に印刷したものの交付。ただし、これにより難い場合にあっては、A1判、A2判又はA3判の用紙に印刷したものの交付
(3) 写真フィルム 当該写真フィルムを印画紙に印画したものの交付
(4) スライド 当該スライドを印画紙に印画したものの交付
3 次の各号に掲げる電磁的記録についての法第87条第1項の行政機関等が定める方法は、当該各号に定める方法とする。ただし、当該各号に定める方法により難いときは、市長が適当と認める方法により行うことができる。
(1) 録音テープ(第5項に規定する場合におけるものを除く。以下この号において同じ。)又は録音ディスク 次に掲げる方法
ア 当該録音テープ又は録音ディスクを専用機器により再生したものの聴取
イ 当該録音テープ又は録音ディスクを録音カセットテープ(日本産業規格C5568に適合する記録時間120分のものに限る。)に複写したものの交付
(2) ビデオテープ又はビデオディスク 次に掲げる方法
ア 当該ビデオテープ又はビデオディスクを専用機器により再生したものの視聴
イ 当該ビデオテープ又はビデオディスクをビデオカセットテープ(日本産業規格C5581に適合する記録時間120分のものに限る。以下同じ。)に複写したものの交付
(3) 電磁的記録(前2号又は次項に該当するものを除く。) 次に掲げる方法であって、市長がその保有する処理装置及びプログラムにより行うことができるもの
ア 当該電磁的記録をA3判以下の大きさの用紙に出力したものの閲覧
イ 当該電磁的記録を専用機器により再生したものの閲覧又は視聴
ウ 当該電磁的記録をA3判以下の大きさの用紙に出力したものの交付(エに掲げる方法に該当するものを除く。)
エ 当該電磁的記録をA3判以下の大きさの用紙にカラーで出力したものの交付
オ 当該電磁的記録を光ディスクに複写したものの交付
4 映画フィルムの開示の実施の方法は、次に掲げる方法とする。ただし、当該各号に定める方法により難いときは、市長が適当と認める方法により行うことができる。
(1) 当該映画フィルムを専用機器により映写したものの視聴
(2) 当該映画フィルムをビデオカセットテープに複写したものの交付
5 スライド及び当該スライドの内容に関する音声を記録した録音テープを同時に視聴する場合における開示の実施の方法は、次に掲げる方法とする。ただし、当該各号に定める方法により難いときは、市長が適当と認める方法により行うことができる。
(1) 当該スライド及び当該録音テープを専用機器により再生したものの視聴
(2) 当該スライド及び当該録音テープをビデオカセットテープに複写したものの交付
(開示の実施の方法等の申出)
第16条 法第87条第3項の規定による申出は、開示の実施方法等申出書(第21号様式)又は政令第26条第3項各号に掲げる事項を記載した書面により行うものとする。
(開示の実施)
第17条 保有個人情報の開示は、市長が指定する日時及び場所において行うものとする。ただし、写し等の交付は、郵便又は民間事業者による信書の送達に関する法律(平成14年法律第99号)第2条第6項に規定する一般信書便事業者若しくは同条第9項に規定する特定信書便事業者による同条第2項に規定する信書便による送付により行うことができる。
2 前項本文の場合において保有個人情報の閲覧、聴取又は視聴をする者は、当該保有個人情報を汚損し、又は破損することがないよう丁寧に取り扱わなければならない。
3 市長は、前項の規定に違反する者に対し、保有個人情報の閲覧、聴取若しくは視聴を中止させ、又は禁止することができる。
(開示請求に係る費用の納付)
第18条 条例第12条第2項に規定する費用及び政令第28条第4項に規定する送付に要する費用は、前納とする。ただし、市長がやむを得ない理由があると認めるときは、この限りでない。
2 条例第12条第2項に規定する費用の納付の方法及び政令第28条第4項に規定する規則で定める方法は、川崎市金銭会計規則(昭和39年川崎市規則第31号)第8号様式(1)の納入通知書により納付する方法とする。ただし、当該方法により難いときは、この限りでない。
(訂正請求の方法等)
第19条 訂正請求書は、保有個人情報訂正請求書(第22号様式)又は法第91条第1項各号(条例第13条第1項各号に掲げる自己を本人とする保有個人情報に係る訂正請求の場合にあっては、第2号を除く。)に掲げる事項を記載した書面によるものとし、次に掲げる方法により、市長に提出するものとする。
(1) 直接提出して行う方法
(2) 送付して行う方法
2 条例第14条に規定する実施機関が定める事項は、訂正請求者の連絡先とする。
3 市長は、第1項第2号に掲げる方法による訂正請求があった場合又は法第90条第2項の規定による訂正請求があった場合には、当該訂正請求に係る保有個人情報の本人に対し、速やかに当該訂正請求の事実の確認を行うものとする。ただし、精神上の障害による事理を弁識する能力の欠如により当該本人に当該確認を行うことが困難である場合その他市長が当該訂正請求の事実の確認を行う必要がないと認める場合は、この限りでない。
(訂正決定等の通知)
第20条 法第93条第1項の規定による通知は、保有個人情報訂正決定通知書(第23号様式)により行うものとする。
2 法第93条第2項の規定による通知は、保有個人情報の訂正をしない旨の決定通知書(第24号様式)により行うものとする。
(訂正決定等の期限の延長の通知)
第21条 条例第15条第2項の規定による通知は、保有個人情報訂正決定等期限延長通知書(第25号様式)により行うものとする。
(訂正決定等の期限の特例の通知)
第22条 法第95条の規定による通知は、保有個人情報訂正決定等期限特例延長通知書(第26号様式)により行うものとする。
(訂正請求に係る事案の移送の通知)
第23条 法第96条第1項の規定による通知は、保有個人情報訂正請求事案移送通知書(第27号様式)により行うものとする。
(訂正した保有個人情報の提供先への通知)
第24条 法第97条の規定による通知は、保有個人情報訂正通知書(第28号様式)により行うものとする。
(利用停止請求の方法等)
第25条 利用停止請求書は、保有個人情報利用停止請求書(第29号様式)又は法第99条第1項各号(条例第16条第1項各号に掲げる自己を本人とする保有個人情報に係る利用停止請求の場合にあっては、第2号を除く。)に掲げる事項を記載した書面によるものとし、次に掲げる方法により、市長に提出するものとする。
(1) 直接提出して行う方法
(2) 送付して行う方法
2 条例第17条に規定する実施機関が定める事項は、利用停止請求者の連絡先とする。
3 市長は、第1項第2号に掲げる方法による利用停止請求があった場合又は法第98条第2項の規定による利用停止請求があった場合には、当該利用停止請求に係る保有個人情報の本人に対し、速やかに当該利用停止請求の事実の確認を行うものとする。ただし、精神上の障害による事理を弁識する能力の欠如により当該本人に当該確認を行うことが困難である場合その他市長が当該利用停止請求の事実の確認を行う必要がないと認める場合は、この限りでない。
(利用停止決定等の通知)
第26条 法第101条第1項の規定による通知は、保有個人情報利用停止決定通知書(第30号様式)により行うものとする。
2 法第101条第2項の規定による通知は、保有個人情報の利用停止をしない旨の決定通知書(第31号様式)により行うものとする。
(利用停止決定等の期限の延長の通知)
第27条 条例第18条第2項の規定による通知は、保有個人情報利用停止決定等期限延長通知書(第32号様式)により行うものとする。
(利用停止決定等の期限の特例の通知)
第28条 法第103条の規定による通知は、保有個人情報利用停止決定等期限特例延長通知書(第33号様式)により行うものとする。
(行政機関等匿名加工情報に係る手数料の納付)
第29条 条例第19条第1項及び第2項に規定する手数料は、前納とする。ただし、市長がやむを得ない理由があると認めるときは、この限りでない。
2 条例第19条第1項及び第2項に規定する手数料の納付の方法は、川崎市金銭会計規則第8号様式(1)の納入通知書により納付する方法とする。ただし、当該方法により難いときは、この限りでない。
(記載事項の変更の申出)
第30条 法第112条第1項の規定による提案を行った者又は法第118条第1項前段の規定による提案を行った者は、法第112条第2項(法第118条第2項の規定により読み替えて準用する場合を含む。)の規定により提出した書面に記載された事項に変更(行政機関等匿名加工情報をその用に供する事業の変更を除く。)が生じた場合は、直ちに、行政機関等匿名加工情報提案書記載事項変更申出書(第34号様式)により、その旨を市長に申し出るものとする。
(個人情報保護委員の任期)
第31条 条例第20条に規定する保護委員の任期は、2年とする。ただし、再任を妨げない。
(運営状況の報告及び公表)
第32条 条例第23条第1項の規定による運営状況の報告は、年度ごとの個人情報ファイル及び保有個人情報の業務開始に係る届出件数、保有個人情報の開示、訂正及び利用停止に係る請求件数、請求承諾件数及び請求拒否件数、個人情報等に係る苦情の処理の件数その他の事項について、当該年度の翌年度において最初に招集される市議会定例会において行うものとする。
2 条例第23条第1項の規定による運営状況の公表は、前項に掲げる事項について、告示及びインターネットの本市のホームページへの登載により行うものとする。
附 則
(施行期日)
1 この規則は、令和5年4月1日から施行する。
(川崎市個人情報保護条例施行規則の廃止)
2 川崎市個人情報保護条例施行規則(昭和60年川崎市規則第94号)は、廃止する。
(経過措置)
3 条例附則第5項の規定により委嘱されたものとみなされた川崎市個人情報保護委員である者の任期は、第31条の規定にかかわらず、令和5年12月31日までとする。
附 則(令和6年3月29日規則第7号抄)
(施行期日)
1 この規則は、令和6年4月1日から施行する。
附 則(令和6年12月27日規則第99号)
この規則は、令和7年1月1日から施行する。
様式目次

様式番号

名称

関係条文

保有個人情報漏えい等報告書

第4条第3項

保有個人情報目的外利用等届出書

第5条第1項

個人情報ファイル届出書

第6条第1項

個人情報ファイル(変更)届出書

第6条第2項

個人情報ファイル(保有終了・法第74条第2項第9号該当)届出書

第6条第4項

保有個人情報業務届出書

第7条第2項

保有個人情報業務(変更)届出書

第7条第3項

保有個人情報業務(業務廃止・法第74条第2項第9号非該当)届出書

第7条第5項

電子計算機接続届出書

第8条第1項

10

電子計算機接続(接続終了・変更)届出書

第8条第2項

11

保有個人情報開示請求書

第9条第1項

12

保有個人情報開示決定通知書

第10条第1項

13

保有個人情報の開示をしない旨の決定通知書

第10条第2項

14

保有個人情報開示決定等期限延長通知書

第11条

15

保有個人情報開示決定等期限特例延長通知書

第12条

16

保有個人情報開示請求事案移送通知書

第13条

17

第三者意見照会書(法第86条第1項適用)

第14条第1項

18

第三者意見照会書(法第86条第2項適用)

第14条第2項

19

保有個人情報開示決定等意見書

第14条第3項

20

保有個人情報の開示に関する通知書

第14条第4項

21

開示の実施方法等申出書

第16条

22

保有個人情報訂正請求書

第19条第1項

23

保有個人情報訂正決定通知書

第20条第1項

24

保有個人情報の訂正をしない旨の決定通知書

第20条第2項

25

保有個人情報訂正決定等期限延長通知書

第21条

26

保有個人情報訂正決定等期限特例延長通知書

第22条

27

保有個人情報訂正請求事案移送通知書

第23条

28

保有個人情報訂正通知書

第24条

29

保有個人情報利用停止請求書

第25条第1項

30

保有個人情報利用停止決定通知書

第26条第1項

31

保有個人情報の利用停止をしない旨の決定通知書

第26条第2項

32

保有個人情報利用停止決定等期限延長通知書

第27条

33

保有個人情報利用停止決定等期限特例延長通知書

第28条

34

行政機関等匿名加工情報提案書記載事項変更申出書

第30条

第1号様式
第2号様式
第3号様式
第4号様式
第5号様式
第6号様式
第7号様式
第8号様式
第9号様式
第10号様式
第11号様式
第12号様式
第13号様式
第14号様式
第15号様式
第16号様式
第17号様式
第18号様式
第19号様式
第20号様式
第21号様式
第22号様式
第23号様式
第24号様式
第25号様式
第26号様式
第27号様式
第28号様式
第29号様式
第30号様式
第31号様式
第32号様式
第33号様式
第34号様式